2025年安徽省二级建造师报名条件
2025年的报名条件主要依据原人事部和建设部联合下发的《建造师执业资格制度暂行规定》执行,分为“考全科”和“免试部分科目”两种情况。

考全科(即报考全部三个科目)
凡遵守国家法律、法规,具备工程类或工程经济类中专及以上学历,并从事建设工程项目施工管理工作满2年的人员,可报名参加二级建造师执业资格考试。
具体解读:
-
学历要求:
- 专业: 必须是工程类或工程经济类相关专业。
- 层次: 中专、大专、本科或以上学历均可。
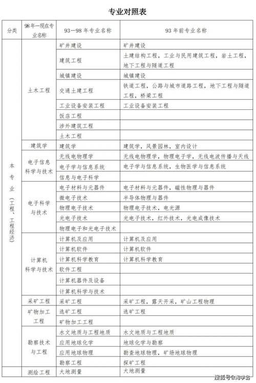
- 常见工程类专业举例: 土木工程、建筑学、电子信息科技与技术、计算机科学与技术、电气工程及其自动化、给排水科学与工程、机械设计制造及其自动化、测绘工程、道路桥梁与渡河工程、水利水电工程等。(具体可参考国家发布的《工程类及工程经济专业新旧专业对照表》)
-
工作年限要求:
(图片来源网络,侵删)- 必须有建设工程项目施工管理的工作经验。
- 工作年限需要满2年。
- 计算方式: 工作年限通常是从毕业时间开始计算,截止到报考当年年底,2012年7月毕业,到2025年12月,工作年限已满2年4个月,符合2025年的报考条件。
免试部分科目(符合条件可免考《建设工程施工管理》和《建设工程法规及相关知识》两科,只需参加《专业工程管理与实务》一门科目)
符合以下条件之一的人员,可免试部分科目:
具有中级及以上技术职称,并从事建设项目施工管理工作满15年。
- 解读:
- 您需要拥有中级工程师、高级工程师等技术职称。
- 您从事建设工程项目施工管理的工作经验必须满15年。
- 这种情况主要针对一些资深的行业专家或管理人员。
具有工程类或工程经济类大学专科以上学历并从事建设项目施工管理工作满15年。
- 解读:
- 您的学历是工程类或工程经济类的大专或本科及以上。
- 您从事建设工程项目施工管理的工作经验必须满15年。
- 这个条件与上一条的“15年经验”类似,但放宽了对职称的要求,更看重学历和长期的实践经验。
增报专业(已取得某一专业二级建造师证书者)
已取得某一个专业二级建造师执业资格证书的人员,可根据实际工作需要,选择另一个《专业工程管理与实务》科目进行报考,考试合格后核发相应专业合格证明。

- 解读:
- 如果您已经取得了“建筑工程”专业的二建证书,现在想增项“市政公用工程”专业,那么您只需要再考一门“市政公用工程”的《专业工程管理与实务》即可。
- 增报专业不需要再考《施工管理》和《法规》两门公共课。
特别说明(2025年政策要点)
- 报名资格审核: 2025年安徽省二级建造师报名资格审核通常采用“考前资格初审”和“考后资格复核”相结合的方式,考生在网上报名时,需上传学历证明、工作年限证明等材料,由单位初审,考试结束后,合格人员名单会进行公示,并接受社会监督和复核。
- 社保要求: 当时部分地区开始对社保有要求,但2025年安徽省的政策中,社保并非硬性规定,主要还是由单位出具工作年限证明,随着管理越来越严格,社保已成为近年审核的重要参考依据。
- 政策延续性: 2025年的报名条件与前后几年的政策基本保持一致,是二级建造师考试制度中比较成熟和稳定的时期。
重要提示
信息为2025年的历史资料,仅供参考。 二级建造师报考政策每年可能会有微调,如果您计划报考,请务必以安徽省人事考试网或安徽省住房和城乡建设厅官网发布的最新官方通知为准,获取最准确、最权威的报名条件、时间、流程和要求。
