苏州作为江苏省的重要城市,其一级建造师(简称“一建”)报名条件严格遵循国家统一规定,同时结合本地实际情况略有细化,报考者需满足学历、工作年限、专业要求等多方面条件,具体如下:

基本报名条件
- 学历要求:报考者需具备大专及以上学历,包括全日制和非全日制学历(如自考、成考、网教、电大等),只要学信网可查即可。
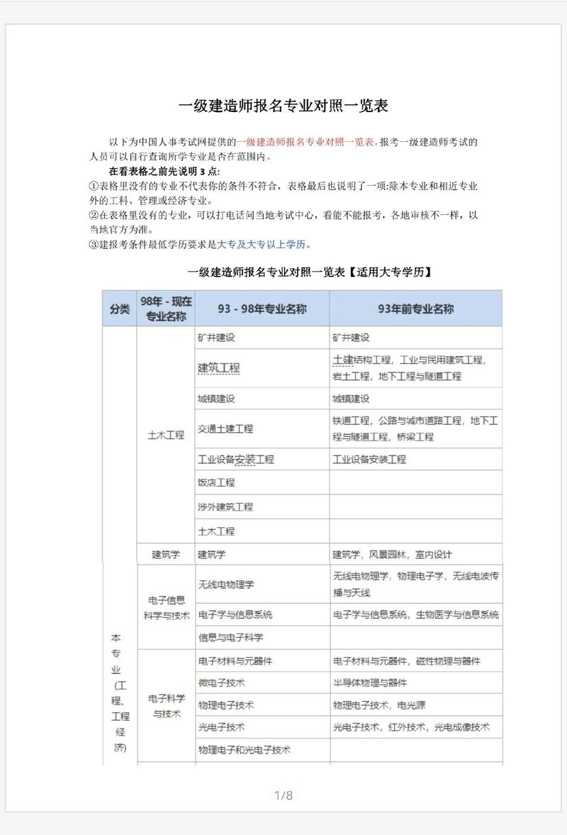
- 专业要求:工程类或工程经济类专业,具体专业参照教育部《普通高等学校本科专业目录》和《中等职业学校专业目录》,涵盖土木工程、建筑学、机械工程、工程造价等36个类专业。
- 工作年限:
- 大专学历:需从事建设工程项目施工管理工作满4年;
- 本科学历:需满3年;
- 硕士学历:需满2年;
- 博士学历:需满1年。
工作年限计算截止日期为考试当年12月31日,需提供单位缴纳社保或劳动合同等证明材料。
免试部分科目条件
符合基本报名条件且满足以下任一条件者,可免试《建设工程经济》和《建设工程项目管理》两科,只需参加《建设工程法规及相关知识》和《专业工程管理与实务》考试:
- 受聘担任工程或工程经济类高级专业技术职务;
- 具有工程类或工程经济类大专以上学历并从事建设工程项目施工管理工作满20年。
增报专业条件
已取得某一专业一级建造师资格证书的人员,可根据实际工作需要,增报其他专业类别,只需参加《专业工程管理与实务》科目考试,考试合格后核发相应专业合格证明。
特殊注意事项
- 属地化管理:苏州要求报考者需在苏州本地工作,或户籍在苏州,需提供单位盖章的工作证明及社保缴纳记录(部分年份可能要求连续缴纳6个月以上)。
- 材料审核:报名时需提交身份证、学历证书、工作证明、社保证明等原件及复印件,部分地区需进行现场审核或线上人工核查。
- 专业对照:非工程类专业考生需通过自考、成考等方式获取相关专业学历,或提供由省级人力资源和社会保障部门出具的跨专业证明。
工作年限与专业要求对照表
| 学历层次 | 专业要求 | 最少工作年限 | 计算节点 |
|---|---|---|---|
| 大专 | 工程类或工程经济类 | 4年 | 截至考试当年12月31日 |
| 本科 | 工程类或工程经济类 | 3年 | 截至考试当年12月31日 |
| 硕士 | 工程类或工程经济类 | 2年 | 截至考试当年12月31日 |
| 博士 | 工程类或工程经济类 | 1年 | 截至考试当年12月31日 |
| 非工程类专业 | 需额外提供专业证明或学历补足 | 按原学历标准 | 同上 |
常见问题解答(FAQs)
问题1:非全日制学历的工作年限如何计算?
解答:非全日制学历(如自考、成考等)的工作年限可累计计算,需提供毕业证书及前后工作单位的劳动合同、社保缴纳记录等证明材料,考生若为大专学历(非全日制),需累计从事建设工程项目施工管理工作满4年,且学历取得前后的工作年限可合并计算。
问题2:苏州一建报名对社保缴纳有硬性要求吗?
解答:苏州一建报名通常要求考生提供在苏州本地缴纳的社保证明,部分地区要求报名时社保需连续缴纳6个月以上(具体以当年苏州人事考试网通知为准),若为异地户籍但在苏州工作,需提供苏州单位的工作证明及社保记录;若为苏州户籍但在异地工作,可能需提供户籍证明及异地工作证明,建议提前咨询当地考试机构确认最新政策。
为苏州一建报名条件的综合梳理,考生需密切关注苏州人事考试网发布的官方通知,确保符合所有要求后再进行报名,以免因材料不全或条件不符导致报名失败。


