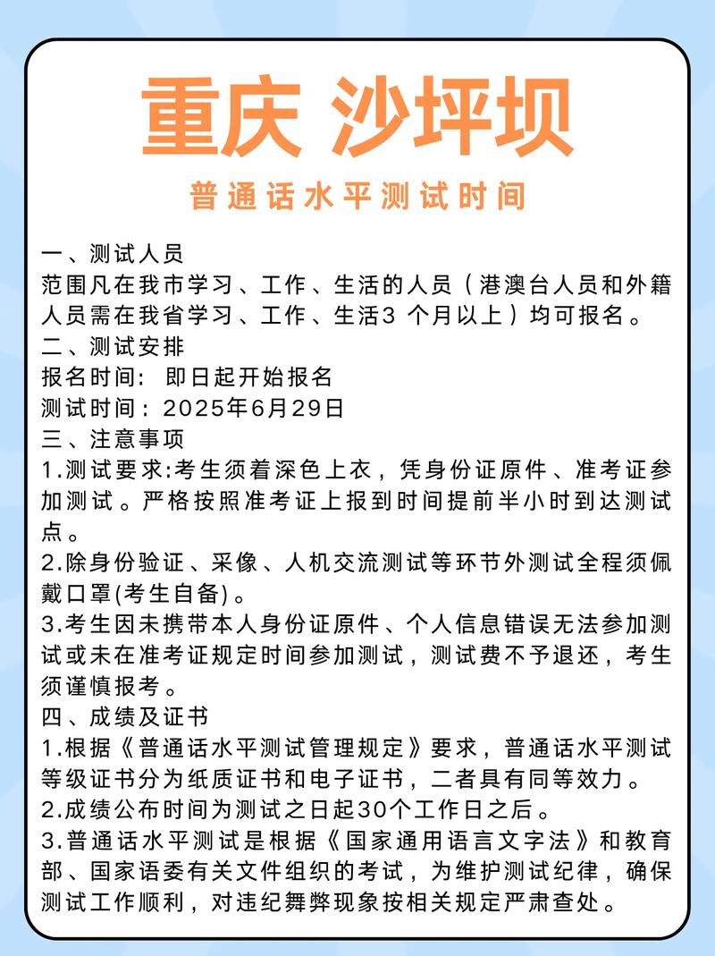
重庆教育网作为重庆市教育委员会的重要官方平台,承担着普通话水平测试报名的组织与管理工作,其报名条件的设置严格遵循国家语言文字工作委员会的相关规定,并结合重庆市实际情况进行细化,想要通过重庆教育网报名参加普通话水平测试,需满足以下核心条件及具体要求,这些条件涵盖了身份资格、学历要求、地域限制、健康状况等多个维度,旨在确保测试的规范性和严肃性。

基本身份与资格条件
报名参加普通话水平测试的首要条件是具备完全民事行为能力的中国公民,这意味着报名者需年满18周岁(未满18周岁者需由监护人陪同办理或提供相关证明文件),能够独立承担法律责任,自主决定报名并履行考试义务,对于外籍人士或港澳台居民,若需在重庆市参加普通话测试,需提供有效居留证明或工作学习证明,并通过重庆教育网的特殊通道报名,具体流程可咨询当地语言文字工作部门,报名者需遵守国家法律法规及测试纪律,无严重违纪记录,确保测试过程的公平公正。
地域与工作学习关系要求
重庆教育网主要面向重庆市户籍或在渝工作、学习的人员开放报名,具体而言,满足以下任一条件即可:1. 重庆市常住户籍居民,需提供身份证、户口簿或居住证等有效身份证明;2. 在重庆市内普通高等学校、中等职业学校就读的全日制学生,需提供学生证或学校出具的在读证明;3. 在重庆市内机关、企事业单位、社会组织工作的在职人员,需提供单位工作证明或社保缴纳记录;4. 在重庆市居住的非本地户籍人员,需提供有效期内的重庆市居住证及连续居住6个月以上的证明材料,地域限制的设置旨在优先保障本地考生及在渝群体的测试需求,合理分配测试资源。
健康状况与特殊群体要求
报名者需身体健康,无影响测试发挥的疾病或生理缺陷,能够独立完成测试流程(包括朗读、命题说话等环节),对于有听力、言语障碍等特殊情况的考生,可根据《残疾人普通话水平测试管理办法》申请合理便利,如提供残疾证明、申请手语翻译或延长测试时间等,但需提前通过重庆教育网提交申请,经审核批准后方可享受相关 accommodations,孕妇、伤病考生等特殊群体若需缓考,需提供县级以上医院出具的诊断证明,并在报名截止日期前提交至重庆教育网客服中心,审核通过后可参与下一次测试报名。
学历与职业资格关联要求
虽然普通话水平测试对学历没有硬性限制,但部分职业或岗位对普通话等级有明确要求,报名者可根据自身职业规划选择相应等级的测试,1. 中小学及幼儿园教师需达到二级乙等(80分)以上,语文教师需达到二级甲等(87分)以上;2. 公务员、窗口服务行业从业人员一般要求二级乙等以上;3. 播音员、主持人、话剧演员等需达到一级乙等(92分)以上,重庆教育网在报名系统中会标注各等级对应的适用职业,帮助考生合理选择,需要注意的是,已取得普通话等级证书的考生若需升级,可重复报名参加更高等级的测试,但需间隔至少3个月,以确保充分的备考时间。

报名材料与信息真实性要求
通过重庆教育网报名时,需按要求上传以下材料的电子版:1. 本人有效身份证正反面;2. 户籍证明或居住证(非本地户籍考生);3. 学生证或工作证明(在校学生或在职人员);4. 近期免冠证件照(尺寸为1寸或2寸,底色为蓝色或红色,文件格式为JPG或PNG),所有材料需真实有效,若发现伪造或虚假信息,将取消报名资格,并记入个人诚信档案,1年内不得再次报名,报名时填写的个人信息(如姓名、身份证号、联系方式等)需与身份证件一致,确保后续证书发放及查询的准确性。
测试等级与次数限制
普通话水平测试分为一级、二级、三级三个等级,每个等级分为甲、乙两个等次,共六个级别,重庆教育网允许考生根据自身需求报考任意等级,但建议从未参加过测试的考生从三级开始逐级报考,以适应测试流程,对于测试次数,国家未作统一限制,但重庆市规定考生在同一年度内只能参加1次测试,避免重复占用测试资源,若首次测试未达到目标等级,可在次年重新报名,且无需重复提交基础证明材料,系统将自动调取历史报名信息。
其他注意事项
- 报名时间:重庆教育网普通话测试报名通常每月开放1-2次,具体时间以官网通知为准,额满即止,考生需提前关注报名入口开放时间;
- 费用缴纳:报名费按重庆市物价局标准执行(目前为50元/人次),需在报名成功后24小时内通过网上支付完成缴费,逾期未缴视为放弃;
- 证书领取:测试结束后30个工作日内,成绩合格者可在重庆教育网打印电子证书,纸质证书需凭身份证到指定地点领取,证书全国通用,有效期为终身。
以下是重庆市普通话水平测试等级与适用职业对照表,供考生参考:
| 测试等级 | 分数范围 | 适用职业方向 |
|---|---|---|
| 一级甲等 | 97分及以上 | 国家级播音员、主持人、普通话水平测试员 |
| 一级乙等 | 92-96分 | 省级播音员、话剧演员、高校教师 |
| 二级甲等 | 87-91分 | 中小学语文教师、公务员、媒体从业者 |
| 二级乙等 | 80-86分 | 中小学非语文教师、幼儿园教师、窗口服务人员 |
| 三级甲等 | 70-79分 | 普通企事业单位职工、社会服务人员 |
| 三级乙等 | 60-69分 | 对普通话无明确职业要求的群体 |
相关问答FAQs
问题1:非重庆市户籍的在校学生,能否通过重庆教育网报名普通话测试?
解答:可以,非重庆市户籍但在渝就读的全日制学生,可通过重庆教育网报名,需提供本人身份证、学生证及学校教务处出具的加盖公章的在读证明,在读证明需注明姓名、身份证号、专业及入学时间,确保与报名信息一致,若学生证无法体现在读状态,需额外提供学校在读证明原件扫描件。

问题2:普通话水平测试证书丢失后如何补办?
解答:普通话水平测试证书遗失后,考生可登录重庆教育网“证书补办”栏目,提交补办申请(需填写姓名、身份证号、原证书编号、测试时间等信息),并上传本人身份证正反面及近期免冠照片,审核通过后,重庆市语言文字工作委员会将重新发放证书,补办流程通常需要15个工作日,补办证书与原证书具有同等效力。
