核心报名条件(必须同时满足)
根据四川省人事考试中心发布的官方通知,报考二级建造师资格考试的考生,必须同时具备以下三个条件:

学历要求:具备工程类或工程经济类中专及以上学历。
- 解读:这是硬性门槛,您的学历必须是中专、大专或本科及以上。
- 专业限制:专业必须是“工程类”或“工程经济类”,这是最关键的限制之一。
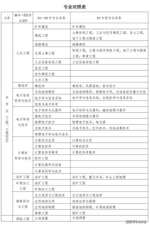
- 常见工程类专业:土木工程、建筑学、电子信息科技与技术、电子科学与技术、计算机科学与技术、勘查技术与工程、测绘工程、交通工程、港口航道与海岸工程、船舶与海洋工程、水利水电工程、农业工程、林业工程、生物工程、化工与制药、工程管理、工业工程等。
- 常见工程经济类专业:工程造价、会计学、财务管理、审计学、金融学、国际经济与贸易、工商管理等。
- 不确定专业:如果您不确定自己的专业是否属于这两大类,可以查阅《教育部关于印发<中等职业学校专业目录>和<普通高等学校本科专业目录>的通知》等相关文件,或者咨询当地的人事考试机构。
工作年限要求:从事建设工程项目施工管理工作满2年。
- 解读:
- 计算时间:工作年限的计算截止日期通常是考试当年年底(报考2025年考试,工作年限计算到2025年12月31日)。
- :必须是从事“建设工程项目施工管理”工作,这包括在施工现场担任施工员、技术员、质量员、安全员、资料员、项目经理等岗位的工作,在建设单位、设计单位、监理单位从事项目管理相关工作的,只要能提供有效证明,通常也被认可。
- 证明材料:报名时需要单位开具《工作年限证明》或《工作经历证明》,证明中需写明您的姓名、身份证号、专业工作年限,并明确说明您在该单位从事“建设工程项目施工管理”工作。
身份要求:中华人民共和国公民,遵纪守法,具备良好的职业道德。
- 解读:这是基本要求,只要是合法的中国公民,品行端正即可。
放宽政策(部分人群可放宽条件)
对于在乐山及四川省其他所有市州的县(市、区)域内,从事建设工程项目施工管理工作的专业技术人员,国家有特殊的放宽政策。

放宽学历要求:
- 如果您的学历不是工程类或工程经济类,但属于其他专业,并且从事建设工程项目施工管理工作满5年,也可以报名。
放宽工作年限要求:
- 如果您的学历是工程类或工程经济类,但从事建设工程项目施工管理工作不满2年,只要满足满1年,并且在乐山及四川省其他所有市州的县(市、区)域内的企业工作,也可以报名。
【重要提示】:放宽政策的核心是“非相关专业+5年工作经验”或“相关专业+1年工作经验(限县及以下)”,您可以根据自己的情况判断是否符合。
报名流程及注意事项
- 报名时间:通常在每年的2月至3月进行网上报名,具体时间请密切关注“四川人事考试网”或“乐山市人力资源和社会保障局官网”发布的官方通知。
- 报名入口:四川省的二级建造师报名统一通过“全国专业技术人员资格考试报名服务平台”进行。
- 审核方式:四川实行“告知承诺制”,您需要在网上签署《报考承诺书》,承诺自己所填信息真实有效,报名机构会通过在线核查、部门间数据共享等方式进行资格核查,部分地区可能会进行考后抽查或现场审核。
- 所需材料:
- 学历证明:毕业证书。
- 工作证明:单位开具的符合要求的工作年限证明。
- 身份证:有效居民身份证。
- 照片:符合要求的电子版证件照。
- 考试科目:
- 《建设工程施工管理》
- 《建设工程法规及相关知识》
- 《专业工程管理与实务》(分为建筑工程、公路工程、水利水电工程、矿业工程、市政公用工程、机电工程6个专业,考生可根据自己工作需要选择其一)
总结与建议
- 对号入座:请根据您的学历专业和工作年限,对照上述核心条件和放宽政策,判断自己是否符合报名资格。
- 官方为准:所有信息以“四川人事考试网”发布的最新年度《二级建造师资格考试报名通知》为准,每年的政策可能会有微调。
- 提前准备:如果您的专业或工作年限接近要求,请提前准备好相关证明材料,以免错过报名时间。
- 咨询官方:如果您对自己的条件有任何疑问,最稳妥的方式是直接联系乐山市人事考试中心进行咨询。
希望以上信息对您有帮助,祝您报名顺利,考试成功!

