2025年临床执业/助理医师报名条件“16问”全解析!附最新政策解读 一篇文章搞懂16条报名要求,学历、专业、工作年限…你符合吗? ** 准备参加2025年临床执业/助理医师考试?报名条件是第一道门槛!本文为你详细解读“16条”核心报名条件,涵盖学历、专业、工作年限、试用期证明等关键信息,助你顺利报名,备考无忧!

每年都有大量怀揣医学梦想的考生投身于国家医师资格考试的战场,而临床执业医师和临床执业助理医师考试作为准入类考试,其报名条件是考生们首先需要攻克的堡垒,你是否对“16条”报名条件感到模糊不清?不确定自己的学历、专业是否符合要求?工作年限怎么计算?试用期证明有哪些注意事项?别担心,本文将以“16问”的形式,为你条分缕析,清晰呈现2025年国家医师资格考试报名的核心条件,让你对号入座,心中有数!
核心报名条件“16问”深度剖析
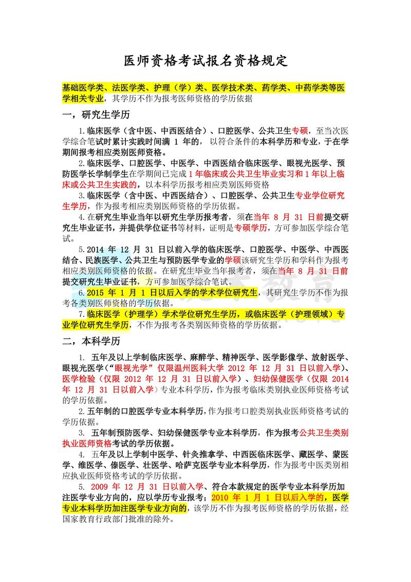
问1:2025年临床执业医师考试的学历要求是什么? 答: 根据最新政策,临床执业医师考试的学历要求为:
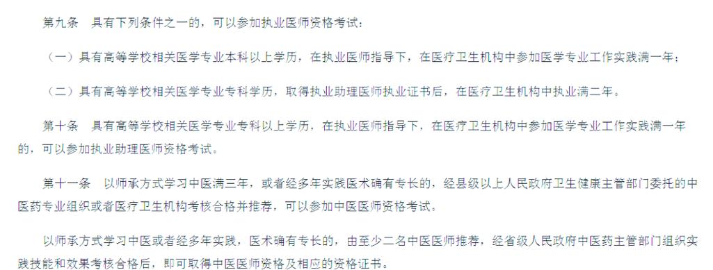
- 专科学历: 取得执业助理医师执业证书后,在医疗、预防、保健机构中工作满二年。
- 本科学历: (1)五年制临床医学、口腔医学、中医学、中西医结合医学、公共卫生学专业;(2)经国家教育行政部门批准设置的医学专业本科及以上毕业生。
- 研究生学历: 临床医学、中医学、中西医结合医学专业学位研究生,在符合条件的医疗、预防、保健机构中完成规定年限的临床实践,即可报考。
问2:临床执业助理医师考试的学历要求有哪些? 答: 临床执业助理医师考试的学历要求相对宽松:

- 专科学历: 取得医学专科学历,在医疗、预防、保健机构中试用期满一年。
- 中专学历: (1)取得执业助理医师执业证书后,具有中专学历,在医疗、预防、保健机构中工作满五年;(2)传统医学师承或确有专长人员,经考核合格并取得执业助理医师证书后,工作满五年。(注:传统医学师承/确有专长报考路径请参考具体细则)
- 本科学历: 五年制及以上临床医学、口腔医学、中医学、中西医结合医学、公共卫生学专业的本科毕业生,在试用期期满一年后可报考。
问3:报考的专业必须是“临床医学”吗?其他相关专业可以吗? 答: 是的,临床类别医师考试主要面向临床医学、口腔医学、公共卫生学等相关专业。
- 临床执业/助理医师: 主要为临床医学专业、中西医结合专业(部分省份有特殊规定,请以当地通知为准)。
- 口腔、公卫、中医(含中西医结合)等类别有各自的专业要求。
- 关键点: 所学专业必须与报考类别一致,且需在国家教育行政部门认可的正规院校取得。
问4:学历是“非全日制”或“成教”的可以报考吗? 答: 可以,但需满足以下条件:
- 必须是国家承认的、教育部学信网可查询的医学相应专业学历。
- 非全日制学历(如成教、网教、自考等)报考,需提供相应的学历证明及符合要求的工作年限证明。
- 部分省份可能对非全日制学历的报考有额外限制,建议提前咨询当地卫健委。
问5:报考需要“试用期证明”吗?具体要求是什么?? 答: 需要!试用期证明是报名的必备材料之一。
- 时间要求: 一般需要在拟报考单位连续试用满一年(助理医师)或符合相应工作年限要求(执业医师)。
- 单位要求: 必须是合法的医疗机构(如医院、卫生院、门诊部等),且具有执业许可。
- 需注明考生姓名、性别、身份证号、学历、专业、试用期起止时间、拟报考类别、带教老师及科室负责人签字、单位盖章等。
- 关键点: 试用期证明必须在报名前完成,且单位盖章必须清晰有效。
问6:工作年限从什么时候开始计算? 答: 工作年限通常从取得相应学历证书后开始计算,并在医疗、预防、保健机构中实际从事医疗相关工作的时间。

- 2025年7月取得临床医学专科学历,2025年7月开始在某医院工作,则到2025年报名时,工作年限为1年(符合助理医师报考要求)。
- 若中间有间断,需累计计算。
问7:已经取得助理医师资格,报考执业医师的工作年限如何计算? 答: 从助理医师执业证书注册之日起,在医疗、预防、保健机构中执业的时间。
- 2025年7月取得助理医师执业证书并注册,则到2025年报名时,工作年限为2年(符合执业医师报考的专科学历要求)。
问8:在校期间的实习经历可以算作工作年限或试用期吗? 答: 不可以!报名要求的“工作年限”或“试用期”指的是毕业后在医疗机构独立或辅助工作的经历,在校期间的实习期不计入内。
问9:报名对年龄有限制吗? 答: 国家医师资格考试本身没有严格的年龄上限限制,但考虑到执业医师注册的要求以及职业发展,通常建议年满18周岁的考生报考,具体以当年官方通知为准。
问10:港澳台居民如何报考? 答: 港澳台居民报名条件与内地考生基本一致,但需持有港澳居民来往内地通行证或台湾居民来往大陆通行证,以及国务院教育行政部门认可的相应专业学历,并在内地(大陆)医疗机构参加工作或实习。
问11:有下列情形之一的,不予受理医师资格考试报名? 答: 这是“16条”中非常重要的一条,常见不予报名的情形包括:
- 不具有完全民事行为能力;
- 因受刑事处罚,自刑罚执行完毕之日起至申请注册之日止不满二年;
- 受吊销医师执业证书行政处罚,自处罚决定之日起至申请注册之日止不满二年;
- 甲类、乙类传染病传染病期、精神疾病期、身体残疾等健康状况不适宜或不能胜任医疗、预防、保健业务工作的;
- 有其他不宜从事医疗、预防、保健业务情形的。 (具体以《医师法》及国家医学考试中心规定为准)
问12:报名需要准备哪些主要材料?(核心摘要) 答: 通常包括:
- 《医师资格考试报名暨授予医师资格申请表》;
- 身份原件及复印件;
- 学历证书原件及复印件(学历认证报告);
- 试用期考核合格证明;
- 医师资格考试试用期考核表;
- 近6个月小二寸白底正面免冠证件照;
- 单位所在地的《医疗机构执业许可证》副本复印件等。 (具体材料以当年官方通知为准)
问13:报名流程是怎样的? 答: 一般为:
- 网上报名: 国家医学考试网进行网上注册、填写信息、上传照片等。
- 现场审核/网上审核: 按所在地考点要求进行资格审核。
- 缴费: 审核通过后按规定缴纳考试费用。
- 打印准考证: 考前一周左右打印准考证。
问14:报名地点如何选择? 答: 一般选择工作单位所在地或户籍所在地的考点报名,具体要求以当地考点通知为准。
问15:报名信息填写错误可以修改吗? 答: 网上报名期间通常可以修改部分信息,报名截止后及审核期间,修改权限受限,务必仔细核对,确保信息准确无误。
问16:如何获取最权威的报名信息? 答: 权威信息来源包括:
- 国家医学考试网(www.nmec.org.cn): 官方报名及信息发布平台。
- 各省/自治区/直辖市卫生健康委员会/医学考试中心官网: 地方具体政策通知。
- 当地考点办公室: 咨询具体报名事宜。
(最新政策解读与温馨提示)
- 政策动态性: 医师资格考试报名条件可能会有微调,请务必密切关注国家医学考试网及当地卫健委发布的最新通知,以官方信息为准。
- 提前规划: 如果你还在校或刚毕业,提前了解报名条件,明确自己的专业方向和未来发展规划,尽早准备相关材料(如学历认证、实习等)。
- 诚信报考: 确保所提供的所有材料真实有效,切勿弄虚作假,否则将面临取消考试资格、成绩甚至记入诚信档案等严重后果。
- 专业咨询: 如有疑问,可及时拨打当地考点咨询电话或前往现场咨询,避免因信息不对称而错失报名机会。
2025年临床执业/助理医师考试的报名条件虽然看似繁杂,但只要我们像本文这样将其拆解,逐一理解,就能清晰掌握核心要点。“16条”报名条件是硬性规定,也是对考生基本素养和专业能力的初步筛选,希望本文能为你拨开迷雾,让你对报名要求了然于胸,从而更有针对性地投入到紧张的备考中去,预祝各位考生报名顺利,考试成功,早日穿上白大褂,践行医者仁心!
(SEO优化说明)
- 核心关键词布局: 标题、副标题、正文各问及结语中自然融入“16职业医师考试报名条件”、“临床执业医师报名条件”、“临床执业助理医师报名条件”、“医师报名条件”、“学历要求”、“工作年限”、“试用期证明”等核心关键词及长尾关键词。
- 用户需求导向: 以“16问”形式解答用户最关心的问题,直接命中搜索意图,提供实用价值。
- 结构清晰: 采用问答形式,层次分明,便于阅读和搜索引擎抓取。
- 原创性与质量: 内容基于官方政策解读,结合常见疑问进行原创组织和深度解析,确保信息准确、全面、易懂。
- 权威性提升: 提及国家医学考试网、卫健委等官方信息来源,增强文章可信度。
- 行动召唤: 结尾鼓励考生关注官方信息,预祝成功,引导用户积极备考。
- 标题吸引力: 主标题突出“16问”和“全解析”,副标题点明核心疑问,吸引目标用户点击。
