对于2025年毕业的同学来说,这一年是你们首次具备报考资格的关键年份,因为你们满足了“毕业年限”这一核心要求。

核心要点(一句话总结)
2025年毕业的本科生,可以在2025年或之后,以“考全科”的身份首次报考一级建造师,因为你已经满足了“工作满4年”的要求。
官方报名条件(根据原人事部、建设部《关于印发〈建造师执业资格制度暂行规定〉的通知》(人发〔2002〕111号)文件)
一级建造师报名条件分为“考全科”和“免试部分科目”两种情况,绝大多数毕业生都属于“考全科”。
(一)考全科(报考全部四门科目)
这是最常见的情况,需要同时满足学历、专业和工作年限三个条件。
-
学历要求:大专及以上学历。
(图片来源网络,侵删)- 包括:全日制大专、全日制本科、全日制硕士、全日制博士等。
- 注意:2025年的政策对于非全日制学历(如自考、成考、网教、函授等)的“工作年限”计算方式有严格要求,通常要求工作年限从第一学历(通常是高中)毕业之后开始计算,但对于全日制毕业生,工作年限就是从毕业证上的毕业时间开始计算。
-
专业要求:工程类或工程经济类专业。
- 这是硬性门槛,如果你的专业不属于这个范畴,通常是不能报考的。
- 常见相关专业举例:
- 工程类:土木工程、建筑学、电子信息科技与技术、电子科学与技术、计算机科学与技术、采矿工程、矿物加工工程、勘察技术与工程、测绘工程、交通工程、港口航道与海岸工程、船舶与海洋工程、水利水电工程、水文与水资源工程、热能与动力工程、农业工程、冶金工程、环境工程、安全工程、金属材料工程、无机非金属材料工程、材料成形及控制工程、石油工程、油气储运工程、化学工程与工艺、生物工程、制药工程、给水排水工程、建筑环境与设备工程、通信工程、电子信息工程、机械设计制造及其自动化、电气工程及其自动化、自动化等。
- 工程经济类:工商管理、会计学、企业管理、技术经济、财务管理、市场营销、物流管理、工程管理、工程造价、工业工程等。
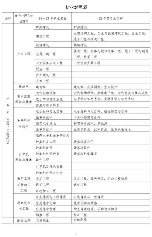
- 重要提示:如果不确定自己的专业是否符合,最准确的方法是查询“一级建造师考试专业对照表”,或者咨询当地的人事考试中心。
-
工作年限要求:
- 大专学历:从事建设工程项目施工管理工作满 4年。
- 本科学历:从事建设工程项目施工管理工作满 3年。
- 硕士及以上学历:从事建设工程项目施工管理工作满 2年。
(二)免试部分科目(针对特定人群)
这与你作为应届毕业生的身份无关,但为了完整性列出。
-
免试《建设工程经济》和《建设工程项目管理》两科,只参加《建设工程法规及相关知识》和《专业工程管理与实务》两个科目的考试。
(图片来源网络,侵删)- 条件:受聘担任工程或工程经济类高级专业技术职务;或具有工程类或工程经济类大专以上学历并从事建设工程项目施工管理工作满20年。
-
免试《建设工程项目管理》一科,只参加《建设工程经济》、《建设工程法规及相关知识》和《专业工程管理与实务》三个科目的考试。
- 条件:已取得建设部颁发的《建筑业企业一级项目经理资质证书》,并符合相关要求。
2025年毕业生的具体报考情况分析
我们来分情况讨论:
全日制本科生(2025年毕业)
- 学历:本科 ✅
- 专业:工程类或工程经济类 ✅(假设符合)
- 工作年限:从2025年6月毕业后开始计算,到2025年报名时(通常是6-7月)虽然不满1年,但报考条件中的“工作年限”是指报考年度之前的工作年限总和。
- 关键点:2025年报名,计算的是 “截至2025年12月31日” 的工作年限。
- 对于2025年毕业的本科生,你在2025年底还未毕业,因此2025年是你首次满足“工作满3年”条件的年份,你可以在2025年的报名期间进行报名,并参加当年的考试。
- 举例:小王,2012年9月入学,2025年6月毕业(学制4年),他在2025年底时还未毕业,工作年限为0,但在2025年报名时,他可以计算自己从毕业到报名时的工作时间,并满足“工作满3年”的要求(因为政策允许应届毕业生在毕业当年报考,工作年限从毕业起算),小王可以在2025年报考。
全日制大专生(2025年毕业)
- 学历:大专 ✅
- 专业:工程类或工程经济类 ✅(假设符合)
- 工作年限:同理,2025年毕业的大专生,在2025年报名时可以满足“工作满4年”的要求。
- 可以在2025年报考。
非全日制学历(如自考本科2025年毕业)
- 学历:本科 ✅
- 专业:工程类或工程经济类 ✅(假设符合)
- 工作年限:这是最容易出错的地方。
- 政策:对于非全日制学历,工作年限通常是从你最早取得的学历(如高中或中专)毕业之后开始累积计算。
- 举例:小李,中专毕业(2010年),之后工作,2025年通过自考取得了本科毕业证,他在报考时,需要计算从2010年中专毕业到2025年底的工作年限,如果已经满了4年,那么即使他是2025年才拿到本科证,也符合“本科毕业工作满3年”的要求。
- 可以在2025年报考,但需要仔细核对工作年限的计算方式。
其他重要报名条件
除了上述核心条件,报名时还需要满足:
- 职业道德:遵守国家法律、法规,并具备良好的职业道德。
- 身体健康:能坚持在建设工程项目施工管理岗位工作。
- 报名单位:通常需要由有资质的建设工程勘察、设计、施工、监理、招标代理、造价咨询等单位来出具相关的工作证明。
总结与建议
| 毕业情况 | 学历 | 专业 | 工作年限(报考2025年) | 是否可报考2025年一建 |
|---|---|---|---|---|
| 全日制本科 | 本科 | 工程类/经济类 | 满足(毕业即可算) | 可以 |
| 全日制大专 | 大专 | 工程类/经济类 | 满足(毕业即可算) | 可以 |
| 非全日制本科 | 本科 | 工程类/经济类 | 需从最早学历起算 | 可以(需计算总年限) |
给你的建议:
- 核对专业:第一步,立刻去查“一级建造师考试专业对照表”,确认你的专业是否在目录内,这是最关键的门槛。
- 准备工作证明:提前联系好你的单位,确保他们能为你开具符合要求的“建设工程项目施工管理工作证明”。
- 关注报名时间:一级建造师考试通常在每年的6-7月进行网上报名,9月进行考试,请密切关注“中国人事考试网”或你所在省份的人事考试网发布的官方通知。
- 准备好材料:通常需要身份证、学历证书(或学位证书)、工作证明等。
对于2025年毕业的符合条件的同学来说,2025年是你们冲击一建证书的黄金第一年,千万不要错过报名时间!祝您考试顺利!
